122cc太阳成集团(TYC)有限公司-Official website
搜索
首页
关于我们
122cc太阳成集团简介
机构设置
组织分工
公司标识
团队队伍
教研室
教师风采
荣休教师
专业建设
专业介绍
专业带头人
特色平台
党建工作
党建动态
先锋模范
工会工作
全国党建样板党支部
公司产品
教学动态
科学研究
员工工作
学工动态
员工管理
员工风采
员工风采
“红心领航”工作室
人才招聘
招生信息
就业信息
创新创业
产教融合
校企合作
社会服务
绵阳米粉产业公司
文化与旅游产教联盟
人才招聘
招生信息
就业信息
创新创业
人才招聘
创新创业
正文
创新创业
创新创业
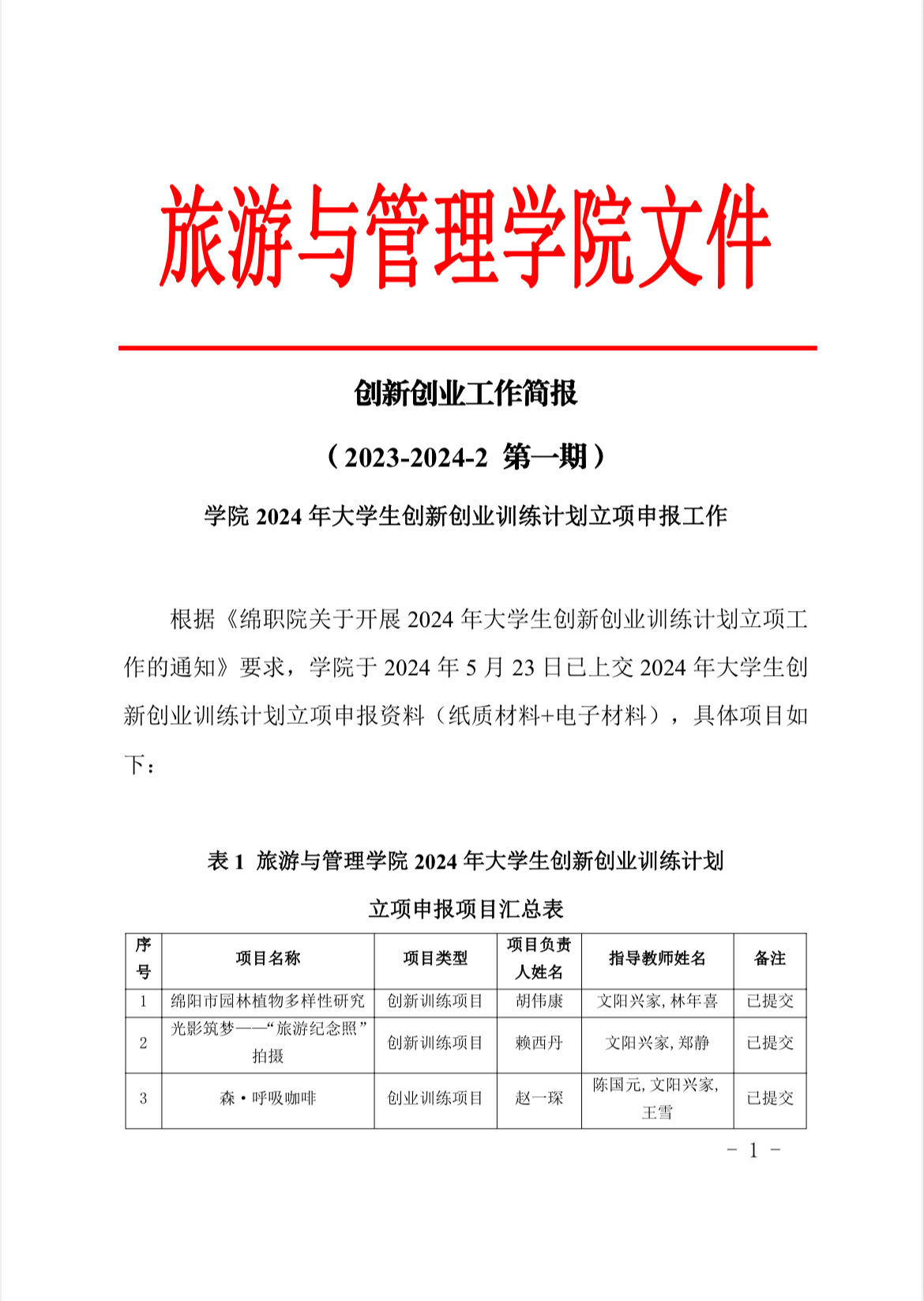
创新创业工作简报(2023-2024-2 第一期)
2024年05月23日 17:00
上一条:
创新创业工作简报(2023-2024-2 第二期)
下一条:
创新创业工作简报(2023-2024-1学期 第二期)